浙江顶立添翼汽车部件有限公司
发布日期:2025-01-01
质上圆满结束和浙江顶立添翼汽车部件有限公司的质量改善合作,达到了双方预期的目标。


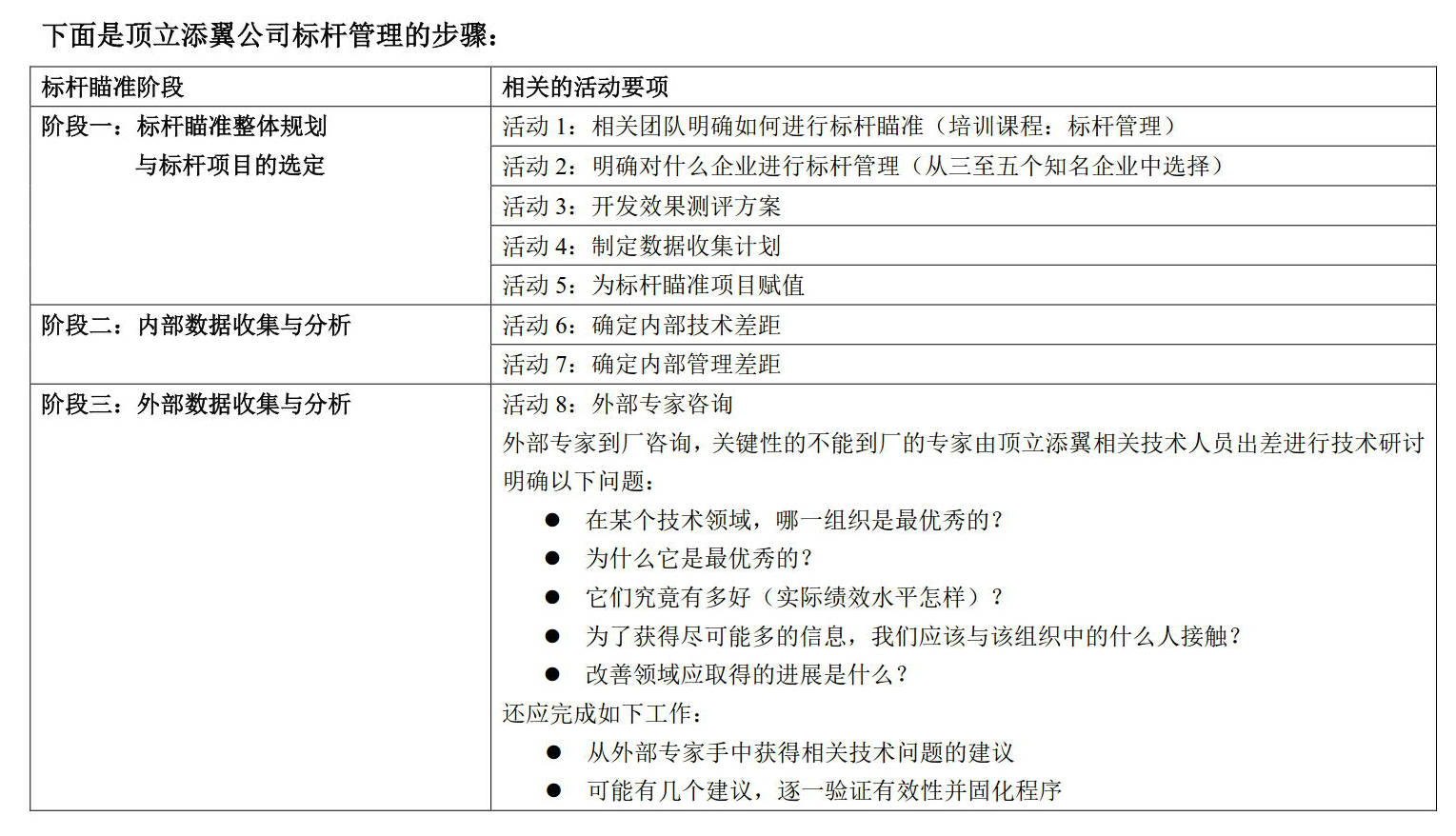
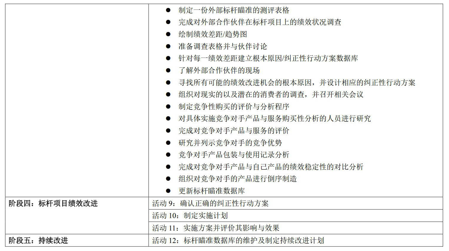
除了质量改善,质上公司也根据顶立添翼的要求进行了标杆管理方面的提升。



由于质量改善项目的细节牵扯到客户的很多技术及管理机密,所以质上在网站中不公布改善的细节。
如对改善案例感兴趣的同志请报名参加质上公司每月举办的质量改善案例分享会。
附:浙江顶立添翼汽车部件有限公司简介
浙江顶立添翼汽车部件有限公司地处经济活跃交通便利的台州市区,自1989年创建以来,顶立添翼人本着诚信守信精益求精的原则,视产品的质量为企业的生命,将客户的需求放在第一位,在不断的创新和改革中体现并铸就了企业优良的品质。我们在同行中率先通过CCC认证及质量体系认证。我公司主导产品为:汽车安全带/玻璃升降器/脚踏板。现销售形式喜人,产销量稳步增加。顶立添翼产品以可靠的质量、优惠的价格/完善的售后服务赢得客户的好评。 顶立添翼公司本着诚信合作的原则,愿与所有同仁携手共创金色前程。